网站首页
名湖揽胜
旅游指南
电子商务
旅游服务
活动资讯
商务合作
网站首页
名湖揽胜
景区简介
影像玄武
四季花语
旅游指南
交通指南
旅游导览
旅游景点
文化休闲
推荐线路
游乐项目
舌尖美食
研学活动
游记攻略
境外消费
旅游服务
景区服务
管理规定
志愿服务
在线互动
联系我们
投诉建议
宣传手册
新闻动态
品牌活动
通知公告
景区动态
历史回顾
央媒宣传
电子商务
游船预定
租车服务
酒店预订
餐饮预定
文创预定
游乐场
商务合作
招标公告
房产租赁
应急信息
语言
English
日本語
한국어
无障碍专区
进入老年版
退出老年版
无障碍专区
进入老年版
退出老年版
导航
网站首页
名湖揽胜
景区简介
影像玄武
四季花语
旅游指南
旅游导览
旅游景点
游乐项目
舌尖美食
研学活动
交通指南
推荐线路
文化休闲
游记攻略
境外消费
旅游服务
景区服务
管理规定
志愿服务
在线互动
联系我们
投诉建议
宣传手册
新闻动态
品牌活动
通知公告
景区动态
历史回顾
媒体宣传
电子商务
游船预定
租车服务
酒店预订
餐饮预定
文创预定
游乐场
官方微博
商务合作
招标公告
房产租赁
应急信息
English
日本語
한국어
商务合作
招标公告
房产租赁
当前位置:首页 > 商务合作 > 详细介绍
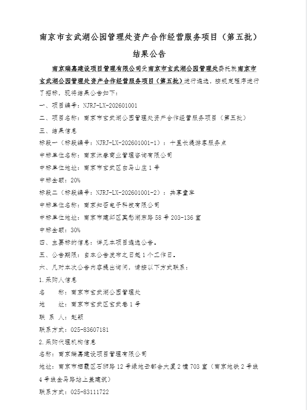
【结果公告】南京市玄武湖公园管理处资产合作经营服务项目(第五批)
返回上一页
返回至“5A创建进行时”页面
X 关闭